本文将由新祥旭考研徐老师对2021年上海财经大学管理科学与工程专业考研进行解析。主要有以下版块:2021年招生人数、研究方向、考试科目、参考书目、分数线、报录比、大纲等几个方面。
一、2021年招生专业目录
013 信息管理与工程学院
120100 管理科学与工程
1、研究方向:
01(全日制)管理科学与工程
2、初试科目:
①101 思想政治理论
②201 英语一
③303 数学三
④814 管理科学与工程学科专业综合
3、招生人数:14人
二、参考书目
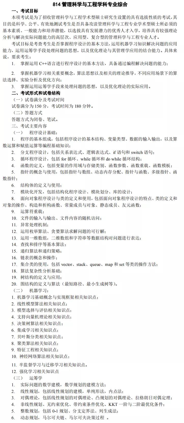
考试主要内容
1.程序设计基础;2.机器学习;3.运筹学 ;
运筹学部分参考书
《Introduction to Operations Research》( 英 文 第 9 版 ) 弗 雷 德 里 克 · 希利尔(Frederick S.Hillier) , 利 伯 曼 (Gerald J.Lieberman)著,清华大学出版社(2010 年)
其他部分主要参考考试大纲
初试推荐参考书目:新祥旭直系学长学姐一对一辅导全套备考复习书目清单及资料
三、历年复试分数线
2020年:352/55/83
2019年:374/55/83
2018年:360/55/83
四、历年录取情况
2020年:统考录取9人,推免录取9人
2019年:统考录取10人,推免录取7人
五、初试考试大纲




















