本文将由新祥旭考研邱老师对2024年复旦大学电子信息考研进行解析。主要有以下板块:学院简介、招生人数、考试科目、分数线、复习大纲等几大方面。
一、学院简介
复旦大学航空航天系研究生培养涉及航空宇航科学与技术和生物医学工程2个一级学科。2017年复旦大学“机械及航空航天和制造工程”入围教育部“双一流”学科建设名单。航空宇航科学与技术学科以飞行器设计、航空宇航流动理论与工程、航空宇航材料力学与结构工程三个方向为重点发展学科。
主要研究方向:
01(全日制)飞行器设计
02(全日制)航空宇航流动理论与工程
03(全日制)航空宇航材料力学与结构工程
二、专业目录
招生年份:2023年
拟招生人数:15
推免:5
考试科目:
①101思想政治理论
②201英语(一)
③302数学(二)
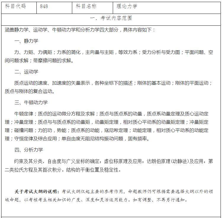
④848理论力学
备注:
1.本专业拟招收推免生5人。
2.学制3年
三、参考书目
哈尔滨工业大学理论力学教研室 理论力学(I、Ⅱ) 高等教育 2016 第8版
李俊峰、高云峰 理论力学 清华大学 2021 第3版
朱照宣等 理论力学 北京大学 1982 第1版
四、复试分数线
2022年:330分
五、复试细则
为做好2022年硕士研究生招生复试工作,根据教育部和学校有关文件精神,结合航空航天系实际情况,制定本细则。
一、确定复试名单
航空航天系考试招生计划为:5名。
航空航天系研究生招生工作领导小组依据学校公布的考生进入复试的初试成绩基本要求、招生计划和考生初试成绩,择优确定复试名单。
航空航天系采取差额复试,符合初试成绩基本要求的合格生源全部参加复试。进入复试考生名单在我系网站上公布。
二、成立复试专家组
航空航天系成立1个复试专家组,选派责任心强、教学经验丰富、学术及外语水平较高的人员参加复试。复试专家组不少于5人。
三、审查报考资格
所有进入复试的考生均应提前准备好报考资格审查证明材料原件及其电子版,电子版上传至报考服务系统并接受审查,原件于模拟复试时出示接受核验。
具体材料包括:①有效居民身份证、本人准考证。②《考生诚信复试承诺书》(从报考服务系统下载)。③应届本科生应上传学生证;往届本科生应上传毕业证书、学位证书、教育部学历证书电子注册备案表或学历认证报告;凡于境外获得的学历、学位证书应出示教育部留学服务中心出具的《国(境)外学历学位认证书》,以应届生身份报考的考生应于录取当年入学前取得《认证书》。④同等学力考生应上传学校招生章程“报考条件”中规定的授课学校教务部门提供的8门相关专业本科课程考试成绩单原件。⑤在读研究生应上传目前培养单位出具的同意报考证明。⑥如院系要求提交其他复试材料,应按院系要求上传至“其他复试材料”选项中。
“少数民族高层次骨干人才计划”专项考生,应在复试之前向我校研究生院招生办公室提交《报考2022年少数民族高层次骨干人才计划硕士研究生考生登记表》原件,没有提交《登记表》的考生不能列入该专项。
“退役大学生士兵”专项考生,应在复试之前向我校研究生院招生办公室提交《入伍批准书》和《退出现役证》原件,没有提交这两项材料的考生不能列入该专项。
考生须根据自身实际情况将上述相应材料原件的扫描版(jpg/pdf格式)通过复旦大学研究生报考服务系统上传,复印件于新生报到时提交至院系留存。经审查,若发现考生不符合报考条件,取消其复试资格,初试成绩无效。
四、复试时间、方式、内容
复试时间:(暂定)2022年3月29日下午(将以短信或邮件等形式通知复试考生)。
模拟复试时间:(暂定)2022年3月28日下午(将以短信或邮件等形式通知复试考生)。
根据当前疫情形势,采用网络远程在线方式进行复试,通过 “腾讯会议”平台实施。
复试是对考生综合素质的全面考察。考核内容主要包括所报考专业的综合知识与技能、外国语水平及思想政治素质和品德考核等。
每名考生的复试面试时间一般不少于20分钟,全程录音或录像。
五、考生成绩评定
考生的总成绩包括初试成绩和复试成绩,初试成绩占60%、复试成绩占40%,即最终总成绩为:初试成绩÷5×60%+复试成绩×40%。按照总成绩由高到低排名。复试成绩不及格者不予录取。
六、复试结果通知时间及方式
复试结果将在复试结束后3天内,通过复旦大学研究生报考服务系统发布。
拟录取名单以学校公示为准。
七、复试纪律要求
考生要认真阅读学校和本学院发布的考生须知、在线面试系统考生操作说明等材料,按照工作人员要求参加模拟复试。严格遵守《复试考场规则》,签订《诚信复试承诺书》,确保提交材料真实和复试过程诚信。对复试试题内容等保密,在本学科复试工作全部结束前不得对外透露传播。对复试过程中违反考场纪律和考试规定的考生,一经查实,即按有关规定严肃处理,取消录取资格,记入《考生考试诚信档案》,对在校生,由其所在学校按有关规定给予处分,直至开除学籍;对在职考生,通知考生所在单位,由考生所在单位视情节给予党纪或政纪处分。研究生新生入学后3个月内,学校和学院对所有考生进行全面复查,复查不合格的取消学籍;情节严重的,移交有关部门调查处理。
八、考生咨询方式和监督申诉渠道
考生咨询方式:
联系电话:021-65642741-804,邮箱:dengjuan@fudan.edu.cn
监督申诉渠道:
联系电话:021-55664225,邮箱:fdaa@fudan.edu.cn
校园准封闭管理期间,请考生通过邮箱进行咨询。
本《细则》自公布之日起实施,未列事项参照学校相关规定执行,由航空航天系负责解释。
六、考试大纲





















