中国农业大学作为我国现代农业高等教育的起源地,拥有悠久的历史和深厚的底蕴。学校经过多次合并与更名,最终于1995年成立中国农业大学,成为我国农业领域的重要高等学府。
中国农业大学在长期的建设与发展过程中,得到了国家的高度重视和支持。学校被列为全国重点院校和重点建设的高等院校之一,进入了首批“211工程”和“985工程”建设行列,并入选了一流大学建设高校(A类)。此外,学校及多个学科还入选了第二轮“双一流”建设高校及建设学科,充分展现了学校在农业领域的卓越实力和学科优势。
作为教育部直属高校,中国农业大学在人才培养、科学研究、社会服务等方面都取得了显著成绩。学校拥有优秀的师资力量和先进的教学设施,致力于培养具有创新精神和实践能力的高素质人才。同时,学校还积极开展科学研究和社会服务,为推动农业现代化和乡村振兴做出了重要贡献。
总之,中国农业大学作为我国现代农业高等教育的起源地和领军者,在农业领域具有举足轻重的地位。学校将继续秉承优良传统和办学理念,为推动我国农业事业的繁荣发展做出更大的贡献。
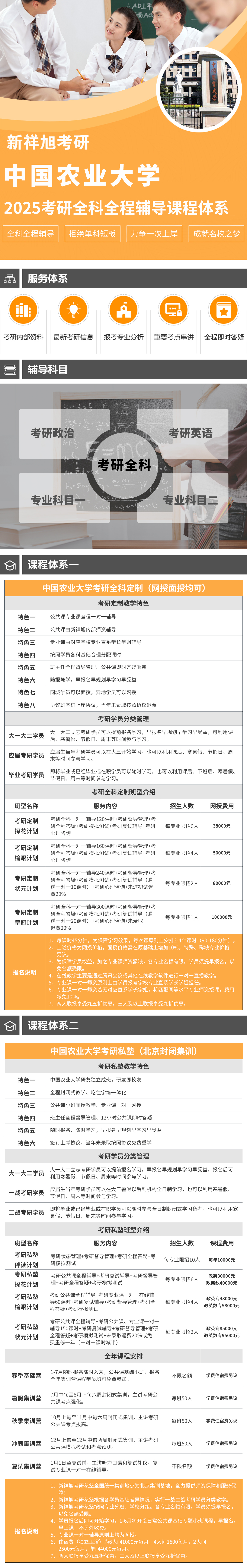
一、2024年中国农业大学硕士研究生招生复试基本分数线

二、新祥旭考研私塾(北京封闭集训)介绍
研途漫漫,其修远兮。面对众多的同行者、高耸的分数线,以及那难以驯服的惰性和无尽的孤独,每一位学子都在为自己的梦想而努力。然而,良好的学习习惯并非一蹴而就,它需要时间的积累与坚持的毅力。
夜晚的星辰尚未入睡,清晨的阳光便已悄然探访,而我们却常常在梦乡中徘徊,难以自拔。课余时间,我们更愿意投身于娱乐的怀抱,而非那枯燥的学习。书本的知识似乎总是那么难以消化,而剧集的诱惑却总是那么难以抗拒。
在这个自由的世界里,没有了监督的目光,我们的自律似乎变得如此脆弱;缺少了研友的陪伴,我们的动力似乎也在悄然流失。图书馆本应是学习的圣地,然而那里的嘈杂声、打情骂俏的情侣,却总是让我们无法静心。
然而,困境之中总有希望之光。此刻,【新祥旭考研私塾】如一座灯塔,照亮了你前行的道路。这里,有专业的导师为你指点迷津,有志同道合的研友与你并肩作战。在这里,你将体验到真正的封闭式集训,全身心投入到考研的备战之中。
【新祥旭考研私塾(北京封闭集训)2025年考研一站式备考基地】现正火热招生中!让我们携手共进,为梦想而战!

三、新祥旭考研私塾适合的人群:
1.学习能力差、自控能力较弱的学生:对于一些学习能力相对较弱、自控能力不足的学生来说,新祥旭考研私塾可以提供系统的学习指导和管理,帮助他们建立正确的学习习惯,提高学业成绩。
2.想冲击名牌大学的学生:对于那些希望能冲击名牌大学的学生来说,新祥旭考研私塾可以提供更深入的知识体系和针对性的备考指导,帮助他们增加录取机会。
3.基础差的学生:对于一些基础差的学生来说,新祥旭考研私塾可以提供系统的基础课程和辅导,帮助他们填补知识漏洞,提高学习水平。
4.希望一战上岸的学生:对于那些希望能够一战上岸的学生来说,新祥旭考研私塾可以帮助他们制定科学合理的备考计划,提供高效的学习方法和解题技巧,提高考试的成功率。
最后,陈老师要跟大家总结一下,希望同学们根据自己的实际需求和学习方式来作出决策。如果你对自己的学习能力和自律性非常有信心,同时能够找到适合自己的学习方法和资源,那么自学可能是一个更好的选择。但如果你希望借助考研私塾的高强度学习环境来夯实基础和提高备考效果以及上岸几率,那么新祥旭考研私塾是值得你考虑的。
四、新祥旭考研私塾(北京封闭集训)的优势:
1、高效的学习:新祥旭考研私塾采用全封闭式学习方式,学生可以在相对安静的环境下全身心地投入到学习中,避免了外界干扰,提高了学习效率。
2、个性化教学:新祥旭考研私塾会根据每位学生的实际情况和需求,制定个性化的学习计划和教学方案,因材施教,针对特定问题进行有针对性的培训。
3、强大的师资力量:新祥旭私塾配备专业的教师团队和优质的学习资源,能够为考生提供全面系统的知识讲解和深入的学习指导,通过集中、强化的学习,提高考生的学习效果。
4、良好的学习环境:新祥旭考研私塾环境优美、氛围宜人,不仅可以为学生提供舒适的学习环境,也能够缓解学习压力,让学生更加轻松自在地学习。
5、提升综合能力:在新祥旭考研私塾中,学生不仅能够系统地复习知识点,还能够锻炼自己的综合能力,如时间管理、压力应对、团队合作等,这些能力对于以后的学习和工作都非常有帮助。
总的来说,新祥旭考研私塾是为广大考生提供的一种高效、全面、个性化的复习方式,它能够帮助考生更好地备战研究生入学考试,实现自己的梦想。
五、新祥旭考研私塾(北京封闭集训)部分环境展示








想要进一步了解的同学,欢迎前来参观学习!也可以扫描下方二维码联系新祥旭陈老师咨询详情!
新祥旭考研私塾,欢迎你的到来!


















