新祥旭考研官网欢迎您!


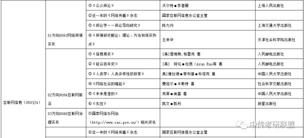
2020—2021年中国传媒大学(协同创新中心互联网信息)考研复试参考书目

【新祥旭考研官方网站】 / 2019-03-20

 复试参考书目




2020-2021年新祥旭考研辅导班第一品牌

丽丽老师

咨询微信:13366633903

高分热线:17601029708    18511209708

 

机构地址:北京市海淀区苏州街长远天地大厦A2座21层

全方位权威辅导,考研复试效率高

面授一对一
在线一对一
魔鬼集训营
咨询课程 预约登记

以效果为导向    以录取为目标

添加微信咨询考研问题
北清考研定制 985考研定制 211考研定制 学硕考研定制 专硕考研定制 北京考研私塾
x