一、学院介绍
对外经济贸易大学是教育部“211工程”首批重点建设高校之一,统计学院拥有统计学一级学科博士学位授予权。学院现有教授、副教授等专职教师38人,*计划学者1人,博士生导师8人,教师学源结构合理,教学和研究梯队健全,师资力量雄厚。其中,施建军教授是我国资深统计学专家,长期从事经济统计、科技统计、企业管理创新等相关领域研究和教学工作;*计划学者张浩教授是国际知名统计学专家,长期从事统计学理论和应用的研究;著名大数据专家谢邦昌教授、知名统计学专家姜铁峰教授和张正军教授为我院海外特聘教授。
统计学院已经取得了一批在学术界和业界有着影响力的研究成果,研究领域包括经济统计、金融统计、贸易统计、数量金融、风险管理、空间统计、大数据挖掘等,在统计学类、经济学类、应用数学等国内外权威期刊发表相关文章百余篇,并主持多项国家重大社科基金项目、国家自然科学基金项目、国家社科基金项目以及教育部项目等。在国内外学术界有着广泛的交流和影响力,与政府、金融机构、工商企业单位有着良好的合作背景。
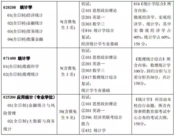
二、考试科目
.png)
三、专业课参考书目
.png)
(注:来源于官网,参考书可在贸大校出版社服务部购买,联系方式请在官网研究生院查看。)
.png)
2018复试线
(020208)统计学:355(44/66)(071400)统计学:345(44/66)
(025200)应用统计:370(44/66)
2019复试内容:
应用统计专业硕士研究生采取面试方式,复试成绩即为面试成绩
面试内容为专业综合测试(包括统计学专业知识、统计应用能力等)和英语水平测试,满分 100 分,其中专业综合测试 70 分,英语水平测试 30 分。面试时间至少为 20 分钟。
按照初试、复试成绩加权计算总成绩,并按照总成绩进行排名,初试成绩和复试成绩的权重分别为 65%和 35%。计算总成绩时,初试成绩要转化为百分制。
例如:考生初试成绩为 380 分(500 分制),复试成绩百分制为 80 分(100分制),则加权总成绩为 380÷5×65%+80×35%=77.4。
新祥旭考研,专注一对一辅导十三年!
考研辅导咨询热线:15201309109(微信同号)


















