新祥旭考研官网欢迎您!
网站首页
|
收藏网站
|
招聘教师
|
招聘员工
|
联系我们
2027考研课程
北大清华全科定制
985高校全科定制
211高校全科定制
普通高校全科定制
经管专业全科定制
政法专业全科定制
人文专业全科定制
社科专业全科定制
外语专业全科定制
艺术专业全科定制
医学专业全科定制
理工专业全科定制
考研全科辅导
名校考研定制
考研复试辅导
专业课一对一
公共课一对一
考研集训课程
名校保研辅导
名校考博辅导
当前位置:
首页
>
考研大学标准课程
>
华北地区高校
>
北京考研辅导班
>
中国音乐学院考研辅导班
中国音乐学院考研辅导班
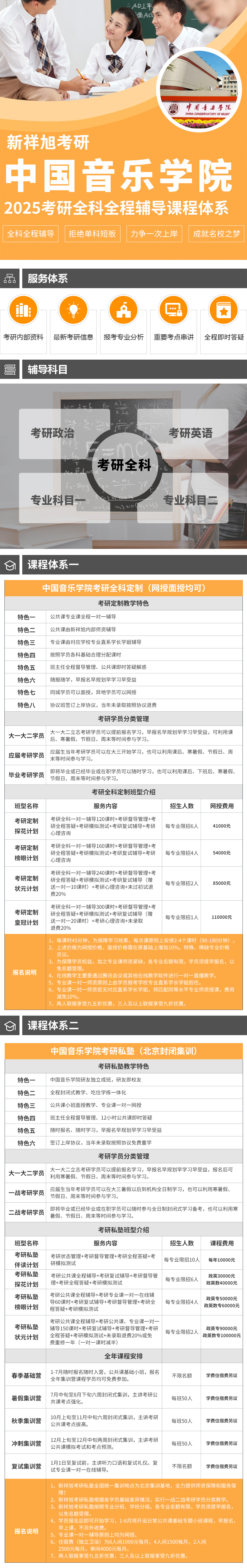
课程描述:新祥旭考研机构开设有中国音乐学院考研辅导班(中国音乐学院考研辅导班|中国音乐学院考研专业课辅导班|中国音乐学院考研一对一辅导班|中国音乐学院考研集训营),提供中国音乐学院考研公共课和专业课全科辅导服务,通过系统的一对一和集训营辅导课程,帮助学员一次性考取中国音乐学院硕士研究生。
课程关注人数:
5941
登记试听
考研定制课程
课程描述
全方位权威辅导,考研复试效率高
面授一对一
在线一对一
魔鬼集训营
咨询课程
预约登记
以效果为导向 以录取为目标
添加微信咨询考研问题
×
北清考研定制
985考研定制
211考研定制
学硕考研定制
专硕考研定制
北京考研私塾